When the door lock switch or the front door key cylinder is operated to lock/unlock, all the doors lock/unlock.
The rear body control module (RBCM) performs power door lock system fail-safe. (See REAR BODY CONTROL MODULE (RBCM).)
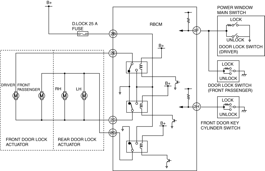
When the door lock switch is operated to lock/unlock, all the doors lock/unlock.
When the front door key cylinder is operated to lock/unlock, all the doors lock/unlock.
When an unlock operation is performed using the door key cylinder or the keyless entry remote transmitter, only the door lock on the driver-side door unlocks. In addition, when an unlock operation is performed, the door locks on all the doors unlock.
This function unlocks the doors in case of a collision to enhance rescue operation from outside the vehicle.
All doors automatically lock/unlock in conjunction with the vehicle speed and the operation of the selector lever (ATX) and the ignition switch.
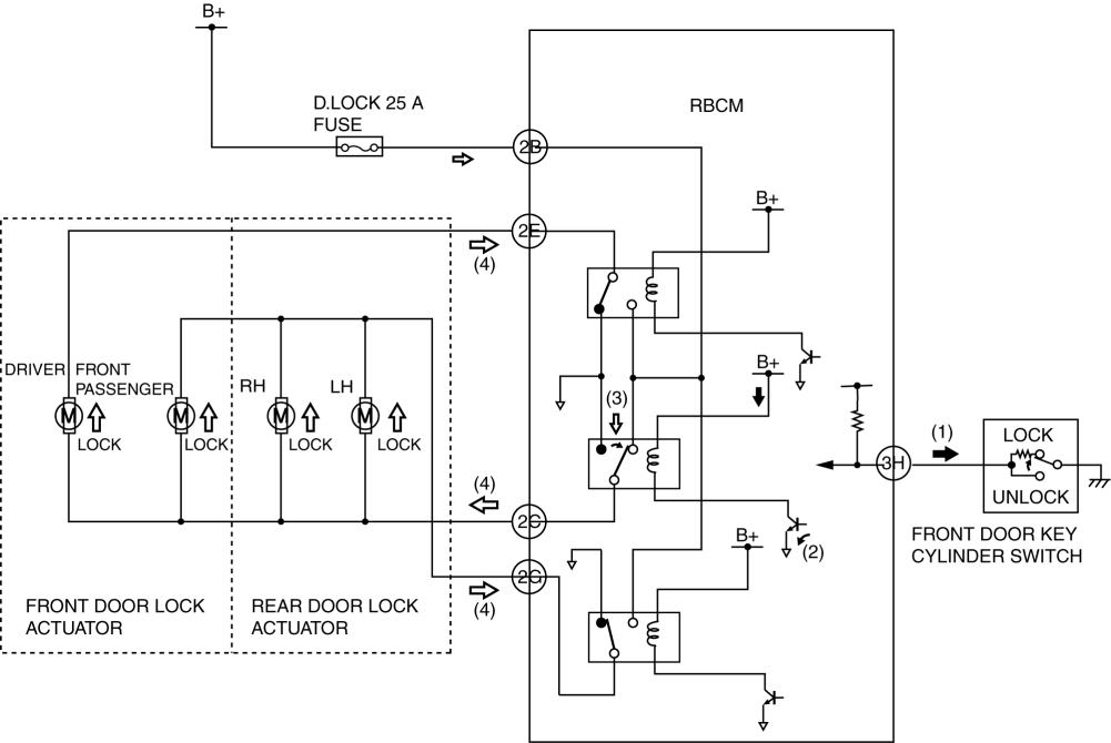
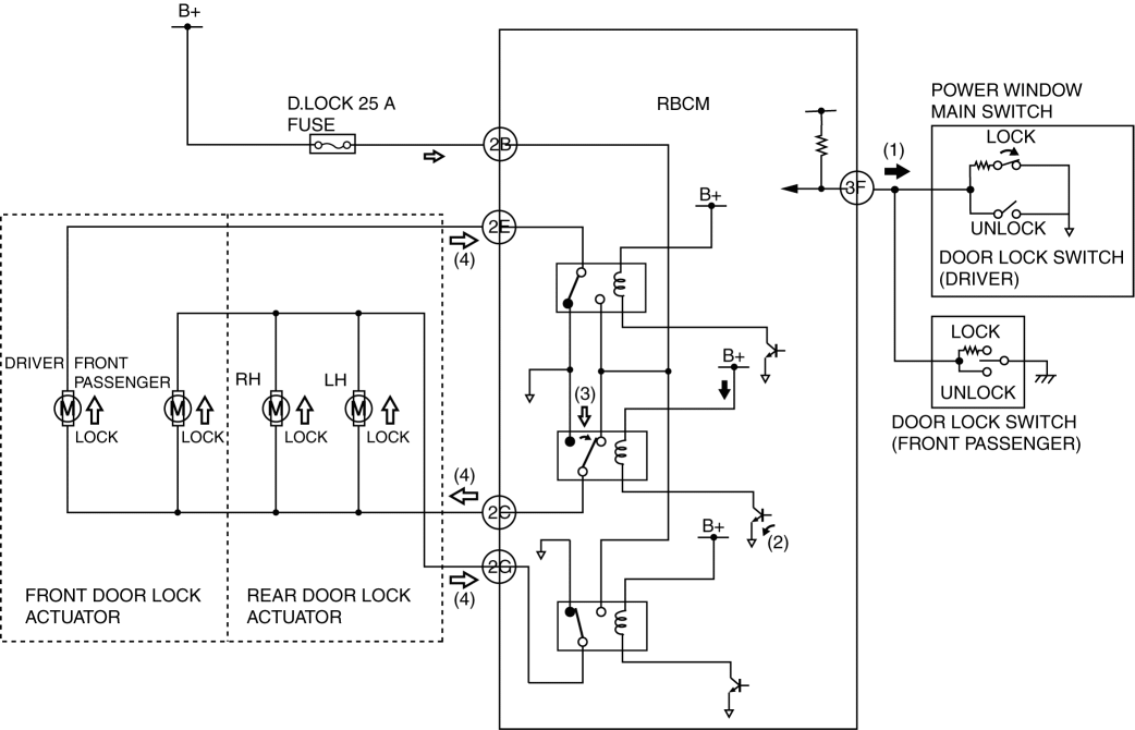
1. When the key is inserted in the front door key cylinder and a lock operation is performed, the front door key cylinder switch switches to the lock side.
2. When the rear body control module (RBCM) detects a front door key cylinder switch lock signal (1), it turns the transistor on (2), and turns the door lock relay (lock side) on.
3. When the door lock relay (lock side) turns on (3), the front and rear door lock actuator motors perform a lock operation (4), and the front and rear doors lock.
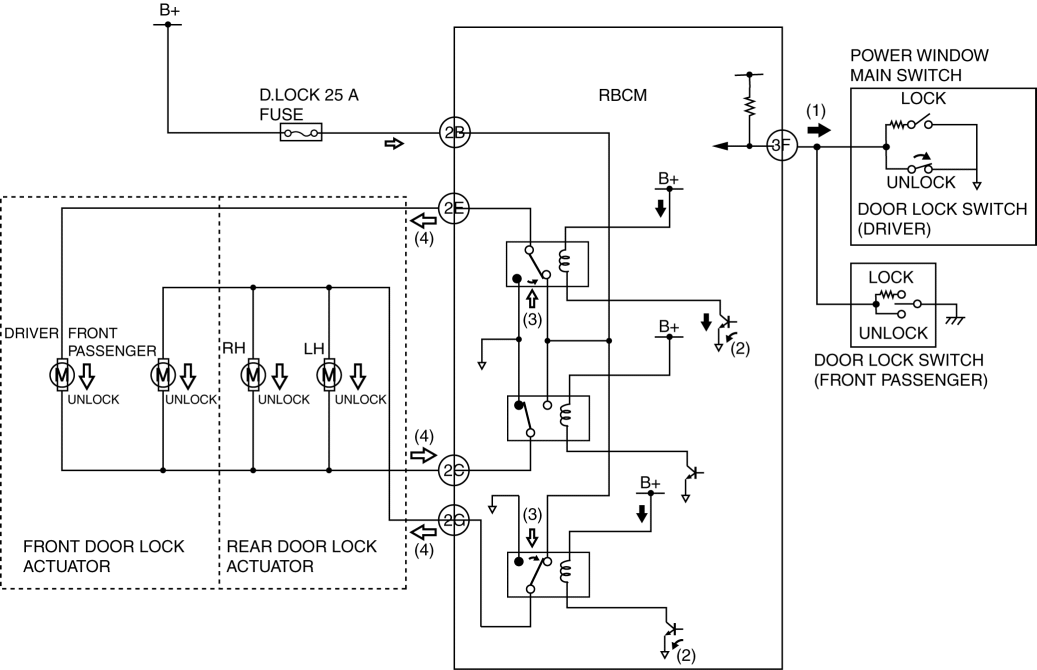
1. When the door lock switch is operated to lock, the door lock switch switches to the lock side.
2. When the rear body control module (RBCM) detects a door lock switch lock signal (1), it turns the transistor on (2), and turns the door lock relay (lock side) on.
3. When the door lock relay (lock side) turns on (3), the front and rear door lock actuator motors perform a lock operation (4), and the front and rear doors lock.
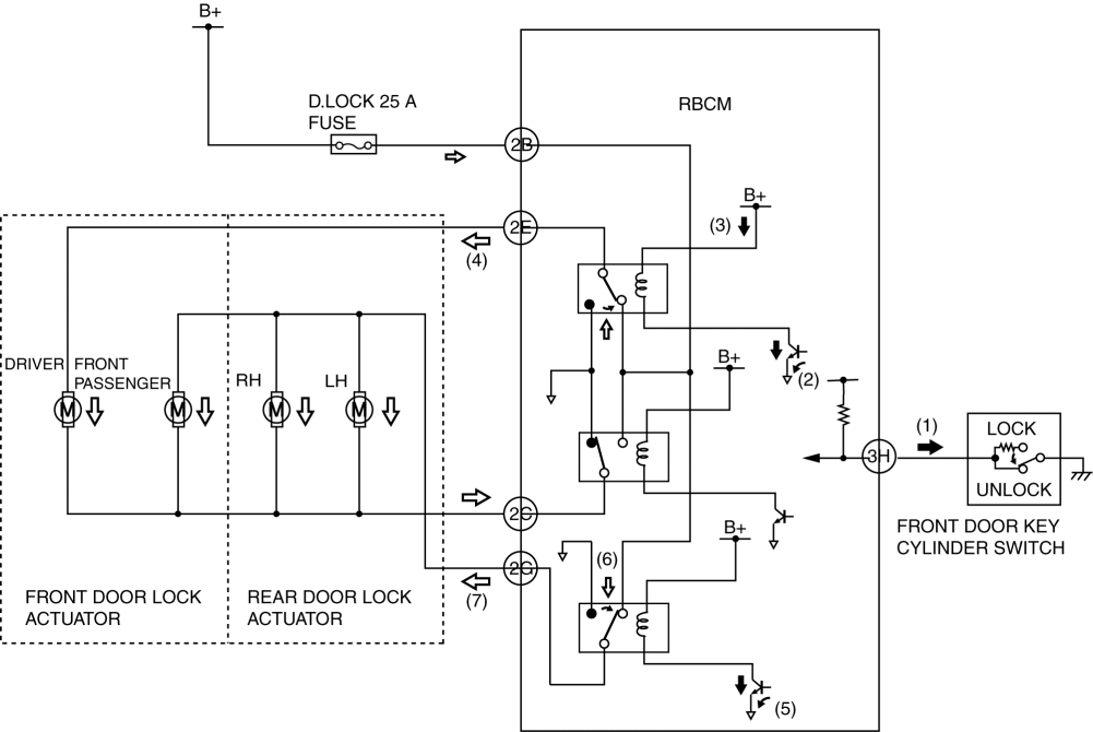
1. When the door lock switch is operated to unlock, the door lock switch switches to the unlock side.
2. When the rear body control module (RBCM) detects a door lock switch unlock signal (1), it turns the transistor on (2), and turns the door lock relay (unlock side) on.
3. When the door lock relay (unlock side) turns on (3), the front and rear door lock actuator motors perform an unlock operation (4), and the front and rear doors unlock.
If the driver's door key cylinder switch is held in the unlock position for approx. 2 s with all the doors locked, the 2-step unlocking function operates.
1. When the driver's key cylinder switch is unlocked (1), the rear body control module (RBCM) turns the transistor on (2).
2. When the transistor turns on, the door lock relay turns on (3), and the driver's door unlocks (4).
3. When the rear body control module (RBCM) receives an unlock signal for approx. 2 s, it turns the transistor on (5).
4. When the transistor turns on, the 2-step unlocking relay turns on (6), then all the doors unlock (7).
If the following condition is met with all the doors locked, the 2-step unlocking function operates.
The rear body control module (RBCM) receives an unlock signal, and within 3 s it receives another unlock signal.
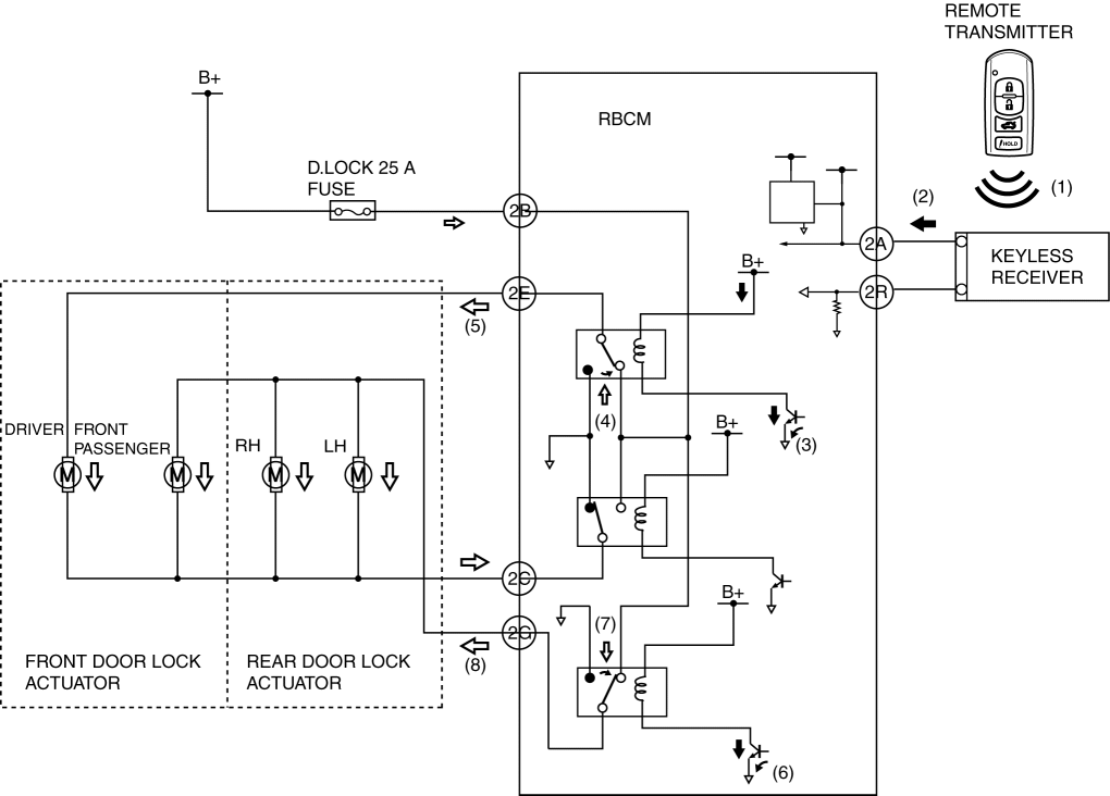
1. When the UNLOCK button on the keyless entry remote transmitter is operated, the keyless entry remote transmitter sends ID data and rolling code to the keyless receiver (1).
2. The keyless receiver sends an unlock signal to the rear body control module (RBCM) (2).
3. When the rear body control module (RBCM) receives the unlock signal, it turns the transistor on (3).
4. When the transistor turns on, the door lock relay turns on (4) and the driver's door unlocks (5).
5. If the rear body control module (RBCM) receives another unlock signal within 5 s after it received the first unlock signal, it turns the transistor on (6).
6. When the transistor turns on, the 2-step unlocking relay turns on (7), then all the doors unlock (8).
1. When an air bag deploys, the SAS control module sends an air bag deployment signal to the instrument cluster as a CAN signal.
2. The instrument cluster sends the air bag deployment signal to the rear body control module (RBCM) as a CAN signal.
3. The rear body control module (RBCM) receives the air bag deployment signal and after approx. 6 s, it operates the front and rear door lock actuator motors, and the front and rear doors unlock.
The auto door lock system functions to automatically lock and unlock all the doors.
The auto lock function automatically locks all the doors based on the vehicle speed or the selector lever range operation.
The auto unlock function unlocks all the doors based on the selector lever range or the operation of the ignition switch.
NOTE:
The auto door lock operation setting can be changed using the personalization function. (See SECURITY AND LOCKS PERSONALIZATION.)
Auto door lock operation based on vehicle speed
When the vehicle speed reaches approx. 20 km/h {12 mph}, the rear body control module (RBCM) turns on the door lock relay based on the vehicle speed signal from the PCM (CAN signal), and locks all the doors.
Auto door lock operation based on shift position
When the selector lever is shifted from the park (P) position to any other position, the rear body control module (RBCM) turns on the door lock relay based on the selector lever input signal from the TCM (CAN signal), and locks all the doors.
Auto door unlock operation based on shift position
When the selector lever is shifted from any position other than the park (P) position to the park (P) position, the rear body control module (RBCM) turns on the driver-side door unlock relay and the door unlock relay based on the selector lever input signal from the TCM (CAN signal), and unlocks all the doors.
Auto door unlock operation based on ignition switch position
If the engine is being started or the ignition is switched from on to off, the rear body control module (RBCM) turns on the driver-side door unlock relay and the door unlock relay and unlocks all the doors.