The car-navigation system displays point-of-origin and road guidance maps via the audio unit display and provides guidance and information to the desired point of destination.
NOTE:
For the car-navigation system operation, refer to the owner's manual.
A TomTom car-navigation unit has been adopted.
Calculates route to destination, and provides guidance using the settings made by the user.
The navigation system is a hybrid-type system which combines independent navigation and satellite navigation to provide highly accurate detection of the current position based on specialized map matching which identifies the current position by comparing the map information data read from the navigation map data on the SD card with the current position measured by the independent navigation and satellite navigation systems.
Map matching compares the road configurations of the map information data stored in the SD based on the current position information measured from independent navigation and satellite navigation, and corrects the current position to the most suitable map information data on the route.
Display guidance
The remaining distance to destination, branch points, and road names are indicated on the display.
Voice guidance
Voice guidance is provided for destination, distance to branch point and heading. The voice guidance is output from the speakers equipped on the vehicle.
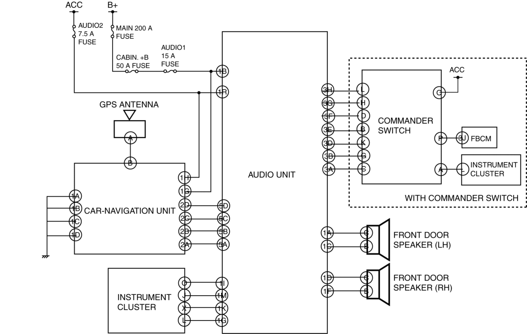
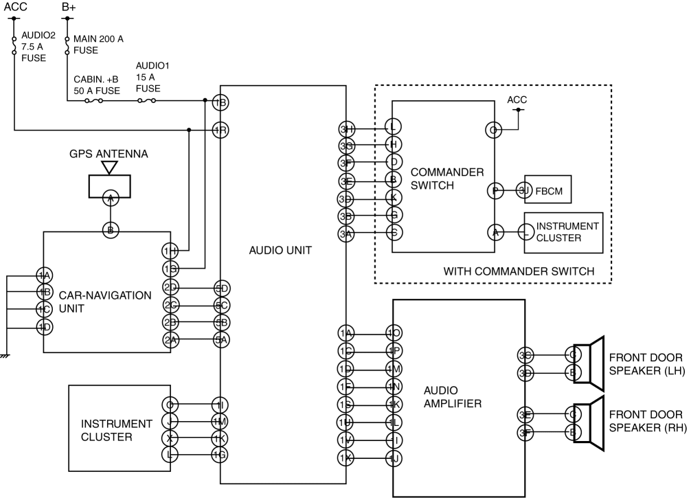
The car-navigation system consists of the car-navigation unit, audio unit, command switch, GPS antenna, microphone, and speakers.
Without Bose®
With Bose®
Reads the SD card map data inserted into the car-navigation unit and sends the read data to the audio unit.
When the audio unit NAV button or the NAV button on the commander switch is pressed, the system switches to NAVI mode and the navigation screen is displayed in the audio unit display.
The car-navigation unit is a hybrid-type system which combines independent navigation with satellite navigation, calculates position information and route and arrival time to the destination, and displays it in the audio unit display.
NOTE:
For details on the car-navigation system, refer to the owner's manual.