The turn light system flashes the turn light three times automatically according to the turn switch operation.
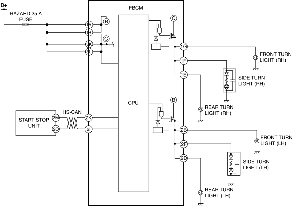
The front body control module (FBCM) performs turn light system fail-safe. (See FRONT BODY CONTROL MODULE (FBCM).)
The front body control module (FBCM) performs control based on the turn switch LH or RH signal sent from the start stop unit via the CAN signal as follows:
On-signal receive time of turn switch is less than 0.65 s: Operates the turn light system.
On-signal receive time of turn switch is 0.65 s or more: Flashes the turn light according to the receive time.
If the front body control module (FBCM) receives the turn switch LH or RH signal from the start stop unit for less than 0.65 s when the ignition is switched ON (engine off or on), it flashes the turn light LH or RH three times.
While the turn light system is operating, if the front body control module (FBCM) receives a turn switch on signal from the opposite side, the turn light system is cancelled. However, if the front body control module (FBCM) receives the turn switch on signal from the opposite side for 0.2 s or more, it flashes the turn lights while receiving the turn switch on signal.