< Previous   Next >

2014 - Mazda6 - Body and Accessories

HIGH BEAM CONTROL (HBC) SYSTEM

Outline

CAUTION:

Function

Setting function for control order of precedence
System conditions display function


Condition

HBC indicator light (green)

HBC warning light (amber)

LCD

Light switch is in position other than AUTO and HI position

Illumination off

Illumination off

No display

Headlights off

While vehicle is stopped

System set to off by personalization

Light switch is in AUTO and HI position and headlights turned on

Illumination on

Illumination off

No display

Forward sensing camera (FSC) detects camera fogging

Illumination off

Illumination on

Forward sensing camera (FSC) detects camera soiling

Malfunction in high beam control (HBC) system occurs

Flashes

Malfunction in forward sensing camera (FSC) occurs


Structural View

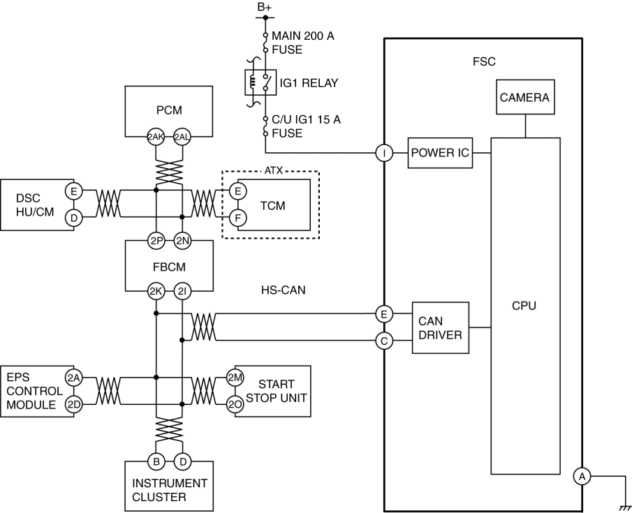
System Wiring Diagram

Block Diagram

Operation

Low beam switching operation

High beam return operation

Fail-safe


< Previous   Next >
Back to Top
© 2012 Mazda North American Operations, U.S.A.