The discharge headlight system utilizes a gas discharge type light to emit a white light resembling sunlight over a wide area. Also, use of the gas discharge type light realizes high efficiency, low power consumption lighting.
The discharge headlight control module performs discharge headlight system fail-safe. (See DISCHARGE HEADLIGHT CONTROL MODULE.)
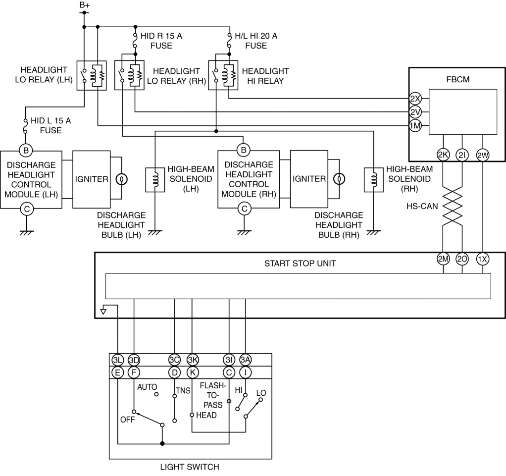
Headlight low beam
When the light switch is operated to the HEAD position, a light switch LO signal is input to the start stop unit.
The start stop unit sends the light switch LO signal to the front body control module (FBCM) as a CAN signal.
When the front body control module (FBCM) receives the light switch LO signal, it turns the headlight LO relay on.
When the headlight LO relay turns on, the igniter raises the DC voltage from the battery to approx. 25,000 V and outputs it to the discharge headlight bulb so that the xenon gas emits light.
When the discharge headlight bulb (xenon gas) emits light, the discharge headlight control module converts the DC voltage from the battery to AC voltage (approx. 42 V) and outputs it to the discharge headlight bulb.
The shade blocks the high beam light and only the low beam light is illuminated forward.
Headlight high beam
When the light switch is operated to the HI or FLASH-TO-PASS position, a light switch HI or FLASH-TO-PASS signal is sent to the start stop unit.
The start stop unit sends the light switch HI or FLASH-TO-PASS signal to the front body control module (FBCM) as a CAN signal.
When the front body control module (FBCM) receives the light switch HI or FLASH-TO-PASS signal, it turns the headlight HI relay on.
When the headlight HI relay is turned on, the high-beam solenoid is energized and the shade is rotated.
When the shade is rotated, the high-beam light which was blocked by the shade is illuminated forward.